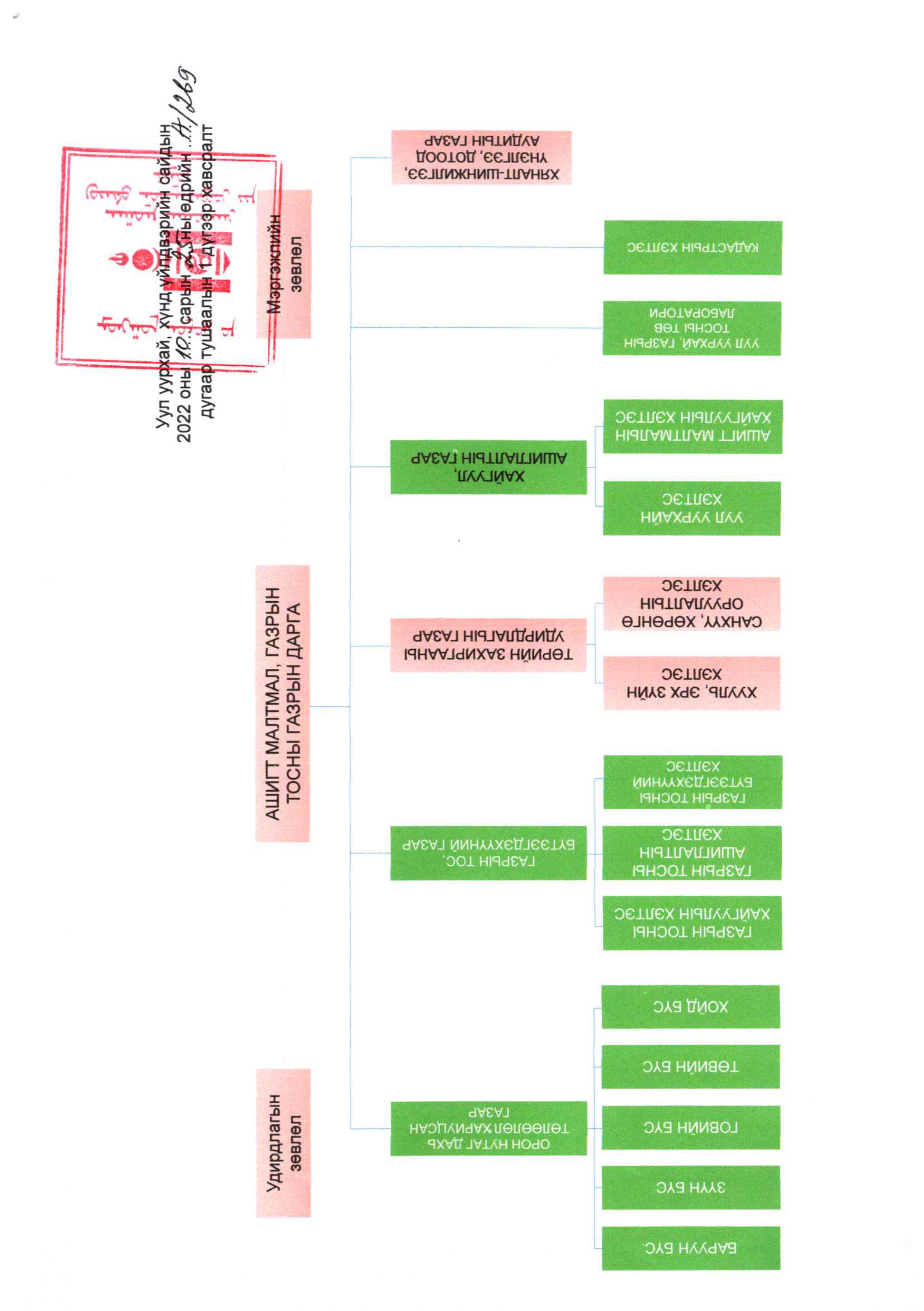
Бүтэц, зохион байгуулалт, чиг үүрэг

Хэлтсийн үйл ажиллагааны стратегийн зорилт:

Төрийн захиргааны удирдлагын манлайлал, хүний нөөцийн удирдлагаар хангах, байгууллагын хөрөнгө санхүүгийн эх үүсвэрийг оновчтой удирдах, тайлагнах, газрын тостой холбоотой үйл ажиллагааны орлогыг тооцох, төсөвт төвлөрүүлэх, гэрээлэгчдийн төлөвлөгөө төсөв, өртөг нөхөгдөх зардлыг хянах, ашигт малтмалын хайгуулын ажлын зардлын доод хэмжээг баталгаажуулах;

Хэлтсийн үндсэн чиг үүрэг:

Төрийн захиргааны удирдлагын болон хүний нөөцийн удирдлагын манлайллыг хангах, байгууллагын санхүүгийн асуудлыг шийдвэрлэх үндсэн үүргийг хүлээж, байгууллагын үйл ажиллагаанд удирдлагын тэргүүний арга барил, туршлагыг нэвтрүүлэх, хүний нөөцийн удирдлага, хөгжлийн асуудлыг шийдвэрлэх, салбарын боловсон хүчнийг бэлтгэх, санхүү бүртгэлийн төсвийн төлөвлөлт, тайлагналын үйл ажиллагаа, аж ахуй, нийтлэг үйлчилгээг хүн бүрд хүргэж үйлчлэх, газрын тостой холбоотой үйл ажиллагаанаас орох орлогыг тооцох, төсөвт төвлөрүүлэх, холбогдох хэлтэстэй хамтран гэрээлэгчдийн жилийн ажлын төлөвлөгөө төсвийг хянан дүгнэлт гаргах, батлуулах, гэрээ хэлэлцээрт оролцох, өртөг нөхөгдөх зардалд хяналт тавих, санхүүгийн шалгалт хийж дүгнэлт гаргах, байгууллагын үйл ажиллагааны үр нөлөө, үр ашгийг дээшлүүлэх, нэгжүүдийн ажлын уялдаа холбоог сайжруулах, ажлаа тайлагнах, хариуцлага тооцох, үр дүнг үнэлэн дүгнэх, урамшуулах тогтолцоог боловсронгуй болгох, гадаад харилцаа, хамтын ажиллагаа, мэдээлэл сурталчилгааны ажлыг зохион байгуулах үндсэн чиг үүргийг хэрэгжүүлнэ.

Энэ нэгжийн үйл ажиллагаа нь Ашигт малтмал, газрын тосны газрын дарга болон нэгжийн удирдлагуудад шийдвэр боловсруулан гаргах, хэрэгжүүлэхэд эрх зүйн болон дотоод үйлчилгээ үзүүлэх, шаардлагатай мэдээлэл, зөвлөгөө, дэмжлэгээр хангах, нэгжүүдийн хоорондын ажлын уялдаа холбоог хангах, удирдлагын тэргүүний арга барил, туршлагыг нэвтрүүлэх, байгууллагын санхүү, бүртгэлийг хөтлөн, санхүүгийн тайлан бэлтгэх, ажилтнуудыг чадваржуулах, мэргэшүүлэх, дадал, туршлага эзэмшүүлэх замаар хөгжүүлэх, тэдний үйл ажиллагаа, мэргэшлийн түвшнийг үнэлж дүгнэх, ажиллах нөхцөл, нийгмийн баталгааг хангах замаар хэрэгжинэ.

Нэгжээс үзүүлэх үйлчилгээний шууд хэрэглэгч нь Ашигт малтмал, газрын тосны газрын дарга, газрын зохион байгуулалтын бүтцийн нэгжүүд, тэдгээрийн ажилтнууд байх бөгөөд шууд бус хэлбэрээр энэ үйлчилгээг хэрэглэгч нь Уул уурхай, хүнд үйлдвэрийн яам, Сангийн яам, Төрийн сан, Төрийн албаны зөвлөл, Засгийн газрын тохируулагч, хэрэгжүүлэгч агентлаг, аж ахуйн нэгж, иргэд байна.

Хэлтсийн үйл ажиллагааны стратегийн зорилт:

Агентлагийн үйл ажиллагааны тэргүүлэх чиглэл, зорилт, чиг үүргийг хэрэгжүүлэхтэй холбоотой хууль, эрх зүйн орчинг боловсронгуй болгох, дүрэм, журам, стандарт боловсруулах, батлуулах, мөрдүүлэхэд эрх зүйн дэмжлэг үзүүлэх, салбарын хэмжээнд байгуулагдах Бүтээгдэхүүн хуваах гэрээ болон бусад гэрээ, хэлэлцээр хийх ажлыг зохион байгуулах, сурталчлах, гэрээний хэрэгжилтэд хяналт тавих;

Хэлтсийн үндсэн чиг үүрэг

Агентлагийн даргын шийдвэрийг хууль тогтоомжид нийцүүлэн гаргахад дэмжлэг үзүүлэх, холбогдох хууль тогтоомжийн хэрэгжилтийг хангуулах, Ашигт малтмалын тухай, Газрын тосны тухай, Цөмийн энергийн тухай хууль тогтоомжийн хэрэгжилтийг хангуулж, хяналт тавих, агентлагийн дарга/холбогдох нэгжийн удирдлага/-ын гаргасан шийдвэртэй холбоотой хэрэг, маргаанд байгууллагын эрх ашгийг шүүх, хууль хяналтын бусад байгууллагад үр дүнтэй, идэвхтэй төлөөлөн оролцох, агентлагийн бүтцийн нэгж, албан тушаалтнуудад салбарын хууль тогтоомжийн талаар эрх зүйн туслалцаа үзүүлэх, эрх зүйн мэдээлэл, сурталчилгааны ажлыг зохион байгуулах үндсэн чиг үүргийг хэрэгжүүлнэ.     

Хэлтсийн үйл ажиллагаа нь Ашигт малтмал, газрын тосны газрын даргад болон газрын аппаратад шийдвэр боловсруулан гаргах, хэрэгжүүлэхэд эрх зүйн зөвлөгөө үзүүлэх, шаардлагатай эрх зүйн мэдээлэл, зөвлөгөө, дэмжлэгээр хангах, шүүхэд байгууллагын эрх, ашгийг төлөөлж хамгаалах замаар хэрэгжинэ.

Нэгжээс үзүүлэх үйлчилгээний шууд хэрэглэгч нь Агентлагийн дарга, орлогч дарга нар, газрын зохион байгуулалтын бүтцийн нэгжүүд, тэдгээрийн ажилтнууд байх бөгөөд шууд бус хэлбэрээр энэ үйлчилгээг хэрэглэгч нь Уул уурхай, хүнд үйлдвэрийн яам, Төрийн албаны зөвлөл, Засгийн газрын тохируулагч, хэрэгжүүлэгч агентлаг, аж ахуйн нэгж, иргэд, шүүх, хууль хяналтын байгууллага байна.

Хэлтсийн зорилго:

Нүүрсний салбарын бодлого боловсруулахад дэмжлэг үзүүлэх, мэдээллээр хангах, бодлогын удирдамжийг хэрэгжүүлэх, салбарын хэтийн төлөв, стратегийн төлөвлөгөө, хөтөлбөрийн хэрэгжилтийг хангуулах.

Хэлтсийн үндсэн чиг үүрэг

Нүүрсний салбараас улс орны нийгэм, эдийн засагт үзүүлэх нөлөөллийг үнэлэх, дүгнэлт гаргах, экспорт, зах зээл, нүүрсний борлуулалт, хангамжийн судалгааг гаргаж, хөрөнгө оруулалтын орчинд үнэлэлт дүгнэлт өгөх, мэдээллээр хангах.

Хэлтсийн үйл ажиллагааны стратегийн зорилт:

Ашигт малтмалын тухай хууль, Цөмийн энергийн тухай хууль, Газрын тосны тухай хуулийг хэрэгжүүлэх зорилгоор ердийн болон цацраг идэвхт ашигт малтмалын хайгуул, ашиглалтын тусгай зөвшөөрөл, газрын тосны эрэл, хайгуулын болон гэрээт талбайд холбогдох кадастрын үйлчилгээ үзүүлэх;

Хэлтсийн үндсэн чиг үүрэг:

Ашигт малтмалын тусгай зөвшөөрөл хүссэн болон хөдөлгөөн хийх өргөдлийг хүлээн авах, хянан шийдвэрлэх, мэдээллийн санд бүртгэх, тусгай зөвшөөрлийг цуцлах, дуусгавар болгох, хүчингүй болгох асуудлыг хугацаанд нь шийдвэрлэх, бүртгэх, уурхайн эдэлбэрийн хил тогтоосон тухай акт хүлээн авах, баталгаажуулна;

Тусгай зөвшөөрлийн төлбөр, үйлчилгээний хөлсийг бүртгэх, геологи, уул уурхайн кадастр хөтлөх, тусгай зөвшөөрөл олголт, түүний шилжилт хөдөлгөөний талаар статистик мэдээ мэдээлэл боловсруулж гаргах, мэдээлэх, сонгон шалгаруулалтад оролцохоор хүсэлт гаргасан хуулийн этгээдийн материалыг хүлээн авах, сонирхсон этгээдэд ашигт малтмалын хайгуул, ашиглалтын тусгай зөвшөөрлийн бүртгэл болон тэдгээрийн зураг зүйн бүртгэлтэй танилцах бололцоог олгох үйлчилгээ үзүүлнэ.

Нэгжээс үзүүлэх үйлчилгээний шууд хэрэглэгч нь агентлагийн дарга, орлогч дарга байх ба шууд бус хэлбэрээр энэ үйлчилгээг хэрэглэгч нь Уул уурхай, хүнд үйлдвэрийн яам, өмчийн бүх хэлбэрийн аж ахуйн нэгжүүд, уул уурхайн чиглэлээр шинжилгээ, судалгааны ажил эрхэлдэг Их, дээд сургууль, эрдэм шинжилгээний байгууллагууд, бусад яамд, Засгийн газрын тохируулагч, хэрэгжүүлэгч агентлагууд, нутгийн захиргааны байгууллагууд,гадаад орон, олон улсын байгууллага, хэвлэл мэдээллийн байгууллагууд байна.    

Хэлтсийн үйл ажиллагааны стратегийн зорилт:

Ашигт малтмалыг хаягдал, бохирдол багатай, эдийн засгийн үр ашигтай, байгаль орчинд сөрөг нөлөөлөл багатай техник, технологи ашиглан олборлох, баяжуулах, борлуулахтай холбогдсон судалгаа хийж дүгнэлт гаргах, салбарын хууль тогтоомжийг хэрэгжүүлэх ажлыг зохион байгуулах, ашигт малтмал олборлох үйлдвэрлэлийн салбарын хөгжлийн бодлого боловсруулахад Уул уурхай, геологи, газрын тос, хүнд үйлдвэрийн асуудал эрхэлсэн төрийн захиргааны төв байгууллагад дэмжлэг үзүүлэх;

Хэлтсийн үндсэн чиг үүрэг: 

Хэлтсийн үндсэн чиг үүрэг

Агентлагийн даргын шийдвэрийн төслийн хууль зүйн үндэслэлийг хянах, хууль тогтоомжид нийцүүлэх,  агентлагийн дотоод үйл ажиллагаанд мөрдүүлэх дүрэм, журам,  хөдөлмөрийн гэрээ, бусад шийдвэрийн төслийн эрх зүйн үндэслэлийг хянах, төсөлд санал өгөх, батлуулан биелэлтэд хяналт тавих, ашигт малтмалын хайгуулын болон ашиглалтын тусгай зөвшөөрөл шинээр олгох, дахин олгох, бүтээгдэхүүн хуваах гэрээ байгуулах, цуцлах, дуусгавар болгох, хүчингүй болгох үйл ажиллагааг хууль тогтоомжид нийцүүлэх, энэ зорилгоор эрх зүйн шүүлт хийх,  ашигт малтмалын хайгуулын болон ашиглалтын тусгай зөвшөөрөлтэй холбоотой өргөдөл хүсэлтийг шүүхийн бус журмаар урьдчилан шийдвэрлэхэд холбогдох нэгжид мэргэжил, арга зүйн туслалцаа үзүүлэх чиг үүрэгтэй.

Хэлтсийн үйл ажиллагааны стратегийн зорилт:

Төрийн захиргааны удирдлагын манлайлал, хүний нөөцийн удирдлагаар хангах, байгууллагын хөрөнгө санхүүгийн эх үүсвэрийг оновчтой удирдах, тайлагнах, газрын тостой холбоотой үйл ажиллагааны орлогыг тооцох, төсөвт төвлөрүүлэх, гэрээлэгчдийн төлөвлөгөө төсөв, өртөг нөхөгдөх зардлыг хянах, ашигт малтмалын хайгуулын ажлын зардлын доод хэмжээг баталгаажуулах;

Хэлтсийн үндсэн чиг үүрэг:

Төрийн захиргааны удирдлагын болон хүний нөөцийн удирдлагын манлайллыг хангах, байгууллагын санхүүгийн асуудлыг шийдвэрлэх үндсэн үүргийг хүлээж, байгууллагын үйл ажиллагаанд удирдлагын тэргүүний арга барил, туршлагыг нэвтрүүлэх, хүний нөөцийн удирдлага, хөгжлийн асуудлыг шийдвэрлэх, салбарын боловсон хүчнийг бэлтгэх, санхүү бүртгэлийн төсвийн төлөвлөлт, тайлагналын үйл ажиллагаа, аж ахуй, нийтлэг үйлчилгээг хүн бүрд хүргэж үйлчлэх, газрын тостой холбоотой үйл ажиллагаанаас орох орлогыг тооцох, төсөвт төвлөрүүлэх, холбогдох хэлтэстэй хамтран гэрээлэгчдийн жилийн ажлын төлөвлөгөө төсвийг хянан дүгнэлт гаргах, батлуулах, гэрээ хэлэлцээрт оролцох, өртөг нөхөгдөх зардалд хяналт тавих, санхүүгийн шалгалт хийж дүгнэлт гаргах, байгууллагын үйл ажиллагааны үр нөлөө, үр ашгийг дээшлүүлэх, нэгжүүдийн ажлын уялдаа холбоог сайжруулах, ажлаа тайлагнах, хариуцлага тооцох, үр дүнг үнэлэн дүгнэх, урамшуулах тогтолцоог боловсронгуй болгох, гадаад харилцаа, хамтын ажиллагаа, мэдээлэл сурталчилгааны ажлыг зохион байгуулах үндсэн чиг үүргийг хэрэгжүүлнэ.

Энэ нэгжийн үйл ажиллагаа нь Ашигт малтмал, газрын тосны газрын дарга болон нэгжийн удирдлагуудад шийдвэр боловсруулан гаргах, хэрэгжүүлэхэд эрх зүйн болон дотоод үйлчилгээ үзүүлэх, шаардлагатай мэдээлэл, зөвлөгөө, дэмжлэгээр хангах, нэгжүүдийн хоорондын ажлын уялдаа холбоог хангах, удирдлагын тэргүүний арга барил, туршлагыг нэвтрүүлэх, байгууллагын санхүү, бүртгэлийг хөтлөн, санхүүгийн тайлан бэлтгэх, ажилтнуудыг чадваржуулах, мэргэшүүлэх, дадал, туршлага эзэмшүүлэх замаар хөгжүүлэх, тэдний үйл ажиллагаа, мэргэшлийн түвшнийг үнэлж дүгнэх, ажиллах нөхцөл, нийгмийн баталгааг хангах замаар хэрэгжинэ.

Нэгжээс үзүүлэх үйлчилгээний шууд хэрэглэгч нь Ашигт малтмал, газрын тосны газрын дарга, газрын зохион байгуулалтын бүтцийн нэгжүүд, тэдгээрийн ажилтнууд байх бөгөөд шууд бус хэлбэрээр энэ үйлчилгээг хэрэглэгч нь Уул уурхай, хүнд үйлдвэрийн яам, Сангийн яам, Төрийн сан, Төрийн албаны зөвлөл, Засгийн газрын тохируулагч, хэрэгжүүлэгч агентлаг, аж ахуйн нэгж, иргэд байна.

Хэлтсийн үйл ажиллагааны стратегийн зорилт:

Эрдэс баялаг, салбарын бодлогын хэрэгжилтийг хангах ашигт малтмалын геологи хайгуулын судалгааг эрчимжүүлэх, нөөцийг өсгөх.

Хэлтсийн үндсэн чиг үүрэг:

Геологи, ашигт малтмалын, судалгааны бодлого боловсруулахад дэмжлэг үзүүлэх, сонгон шалгаруулалтаар зарласан талбайг сонгох үндэслэл болох геологийн судалгааны үр дүнгийн талаарх материалуудыг бэлтгэж төрийн захиргааны төв байгууллагад танилцуулах, хайгуулын тусгай зөвшөөрөл хүссэн өргөдөл болон сонгон шалгаруулалтад ирүүлсэн баримт бичигт хавсаргасан хайгуулын ажлын төсөлд дүгнэлт гаргах, төслийн гүйцэтгэлд хяналт тавих, хайгуулын ажлын төлөвлөгөө, тайланг хянаж хүлээн авах, хайгуулын ажлын зардлын доод хэмжээг хянан баталгаажуулах, хайгуулын ажлын үр дүнгийн тайланг хүлээн авч холбогдох дүгнэлт, шийдвэрийг гаргах ажлыг зохион байгуулах, цахим мэдээллийн сан бүрдүүлэх, баяжуулах материалыг судалж, санал дүгнэлт гаргах, холбогдох мэдээ мэдээллээр холбогдох төрийн захиргааны төв байгууллагыг мэдээллээр хангах үндсэн чиг үүргийг хэрэгжүүлнэ.

Нэгжээс үзүүлэх үйлчилгээний шууд хэрэглэгч нь Ашигт малтмал, газрын тосны газрын удирдлагууд байх ба шууд бус хэрэглэгч нь Уул уурхай, хүнд үйлдвэрийн сайд, Уул уурхай, хүнд үйлдвэрийн яам, холбогдох бусад яам, агентлаг, геологи,эрдэс баялагтай холбогдсон үйл ажиллагаа явуулж буй аж ахуйн нэгж, гэрээлэгчид, хөрөнгө оруулагчид, орон нутгийн захиргаа, их, дээд сургуулиуд, эрдэм шинжилгээ, хил гааль, хяналт шалгалт, хэвлэл мэдээллийн болон бусад байгууллагууд байна.

Хэлтсийн үйл ажиллагааны стратегийн зорилт:

Төрөөс нүүрсний салбарт баримтлах бодлогыг хэрэгжүүлэх, бодлого боловсруулахад шаардлагатай суурь судалгааг хийж мэдээллийн сан үүсгэх, төрийн бүх шатны байгууллага, хөрөнгө оруулагчид, хэрэглэгчдэд хөнгөн шуурхай, шударга үйлчилгээ үзүүлэх, төрийн бодлогын удирдамжийг хэрэгжүүлэх замаар үндэсний эдийн засгийн хөгжилд эрдэс баялгийн салбарын гүйцэтгэх үүргийг нэмэгдүүлэхэд дэмжлэг үзүүлэх;

Хэлтсийн үндсэн чиг үүрэг:

Улс орны эдийн засгийн хөгжил, эрчим хүчний үйлдвэрлэлийн тогтвортой, аюулгүй байдлыг хангах, нүүрсний олборлолт, баяжуулалт, хангамжийн бодлогын хэрэгжилт зэрэг цогц асуудлууд багтана.

Нэгжээс үзүүлэх үйлчилгээний шууд хэрэглэгч нь агентлагийн дарга, орлогч дарга байх ба шууд бус хэлбэрээр энэ үйлчилгээг хэрэглэгч нь Уул уурхай, хүнд үйлдвэрийн яам, нүүрс олборлох, боловсруулах үйл ажиллагаа явуулдаг өмчийн бүх хэлбэрийн аж ахуйн нэгжүүд, уул уурхайн чиглэлээр шинжилгээ, судалгааны ажил эрхэлдэг Их, дээд сургууль, эрдэм шинжилгээний байгууллагууд, бусад яамд, Засгийн газрын тохируулагч, хэрэгжүүлэгч агентлагууд, нутгийн захиргааны байгууллагууд,гадаад орон, олон улсын байгууллага, хэвлэл мэдээллийн байгууллагууд байна.

Хэлтсийн үйл ажиллагааны стратегийн зорилт:

Газрын тосны бүтээгдэхүүнээр дотоодын хэрэгцээг тогтвортой, олон эх үүсвэрээс хангах чиглэл баримтлах, санал боловсруулах, бүтээгдэхүүний чанар, стандартын шаардлагыг хангуулах ажлыг зохион байгуулах, байгаль орчинд болон хүний эрүүл мэндэд сөрөг нөлөөлөл багатай, дэвшилтэт техник, технологи нэвтрүүлэх, аюулгүй, стандартын шаардлага хангасан барилга байгууламж, техник технологи, тоног төхөөрөмжөөр үйл ажиллагаа явуулах, газрын тосны бүтээгдэхүүний үйлдвэрлэл эрхлэх бодлогыг хэрэгжүүлэх;

Хэлтсийн үндсэн чиг үүрэг:

Газрын тосны бүтээгдэхүүний хангамжийн талаар төрөөс баримтлах бодлого, түүнийг хэрэгжүүлэх арга хэмжээг “Газрын тосны бүтээгдэхүүний тухай хууль” болон бусад хуулийн хүрээнд зохион байгуулах, газрын тосны бүтээгдэхүүний үйлдвэрлэлийг хөгжүүлж, чанар, стандартын шаардлага хангасан газрын тосны бүтээгдэхүүнээр тогтвортой хангахад дэмжлэг үзүүлэх, импортын эх үүсвэрийг нэмэгдүүлэх, улсын хэмжээнд газрын тосны бүтээгдэхүүний байнгын нөөцтэй байх зохион байгуулалтын арга хэмжээ авах, газрын тосны бүтээгдэхүүний импорт, нөөц, үлдэгдэл, жижиглэн борлуулалтын үнэ, татвар, гадаад зах зээлийн үнийн мэдээллийг тогтмол хийх, Газрын тосны бүтээгдэхүүний салбарын үйл ажиллагааг орон нутагт хэрэгжүүлэх, Газрын тосны бүтээгдэхүүний тээвэрлэлт, хадгалалт, түгээлтийн аюулын зэрэглэлийг бууруулсан стандартын шаардлага хангасан газрын тосны бүтээгдэхүүний барилга байгууламж, техник технологи, тоног төхөөрөмжөөр үйл ажиллагаа явуулах санал боловсруулах, дүгнэлт гаргах, бодлогыг хэрэгжүүлэх,судалгаа хийж холбогдох мэдээ мэдээллээр төрийн захиргааны төв байгууллага болон хэрэглэгчийг мэдээллээр хангах үндсэн чиг үүргийг хэрэгжүүлнэ.

Нэгжээс үзүүлэх үйлчилгээний шууд хэрэглэгч нь Ашигт малтмал, газрын тосны газрын удирдлагууд байх ба шууд бус хэлбэрээр энэ үйлчилгээний хэрэглэгч нь Уул уурхай, хүнд үйлдвэрийн яам, бусад яамд, Засгийн газрын тохируулагч, хэрэгжүүлэгч агентлагууд, нутгийн захиргааны байгууллагууд, хил, гаалийн байгууллага, газрын тосны бүтээгдэхүүн, шингэрүүлсэн шатдаг хийн чиглэлээр үйл ажиллагаа явуулж буй импортлогч, бөөний болон жижиглэнгийн худалдаа эрхэлж буй аж ахуйн нэгж байгууллагууд, мэргэжлийн холбоод, олон улсын байгууллага, хэвлэл мэдээллийн байгууллагууд байна.

Хэлтсийн үйл ажиллагааны стратегийн зорилт:

Газрын тос, уламжлалт бус газрын тосны ордуудыг ашиглалтад шилжүүлэх, ордын ашиглалтыг эрчимжүүлэн, олборлолтыг боломжит хэмжээгээр нэмэгдүүлэх бодлогыг хэрэгжүүлэх, бүтээгдэхүүн хуваах гэрээний хэрэгжилтийг хангуулах ажлыг зохион байгуулах;

Хэлтсийн үндсэн чиг үүрэг:

Газрын тос, уламжлалт бус газрын тосны ордуудыг ашиглалтад шилжүүлэх ажлыг зохион байгуулах, дэд бүтцийг хөгжүүлэхэд дэмжлэг үзүүлэх, ашиглалтыг эрчимжүүлэн олборлолтыг боломжит хэмжээгээр нэмэгдүүлэх бодлогыг хэрэгжүүлэх, бүтээгдэхүүн хуваах гэрээний хэрэгжилтийг хангах, олборлолт, ашиглалт, хэмжилт, тээвэр, хадгалалтын үйл ажиллагаанд газар дээр нь хяналт тавих, олборлолт, ашиглалтын үйл ажиллагааны өртөг нөхөгдөх зардлыг хянаж, мэргэжлийн дүгнэлт гаргахад оролцох, салбарын үйл ажиллагааг орон нутагт хэрэгжүүлэх, холбогдох мэдээ мэдээллээр төрийн захиргааны төв байгууллагыг хангах үндсэн чиг үүргийг хэрэгжүүлнэ.Нэгжээс үзүүлэх үйлчилгээний шууд хэрэглэгч нь Ашигт малтмал, газрын тосны газрын удирдлагууд байх ба шууд бус хэрэглэгч нь Уул уурхай, хүнд үйлдвэрийн яам, холбогдох бусад яам, агентлаг, газрын тостой холбогдсон үйл ажиллагаа явуулж буй гэрээлэгчид, хөрөнгө оруулагчид, орон нутгийн захиргаа, их, дээд сургуулиуд, эрдэм шинжилгээ, хил гааль, хяналт шалгалт, хэвлэл мэдээллийн болон бусад байгууллагууд байна..    

Алсын хараа:

Монгол орны хүнд үйлдвэрлэлийн салбарын хөгжлийн өсөлтийг хангаж, дотоодын болон гадаадын хувийн хөрөнгө оруулалтыг татах замаар төсвийн орлого, экспортыг нэмэгдүүлнэ.;

Эрхэм зорилго: 

Хүнд үйлдвэр, судалгаа, техник, технологийн хэлтсийн эрхэм зорилго нь төрөөс хүнд үйлдвэр, өнгөт ба хар төмөрлөг, нүүрс-хими болон газрын тос боловсруулах үйлдвэрлэл, машин, металл хийц, угсралтын үйлдвэрлэлийн салбарын хөгжлийн бодлого боловсруулахад шаардлагатай мэдээллээр хангах, төрийн бодлогыг хэрэгжүүлэх замаар үндэсний эдийн засгийн хөгжилд хүнд үйлдвэрийн салбарын гүйцэтгэх үүргийг нэмэгдүүлэхэд оршино.

Хэлтсийн үндсэн чиг үүрэг:

Хүнд үйлдвэрийн салбарт хөрөнгө оруулалтын таатай орчин бүрдүүлэх, бүтээгдэхүүний эрэлт хэрэгцээг судалж, хэтийн төлөвийг тодорхойлох, ашигт малтмал, газрын тосыг эдийн засгийн өндөр үр ашигтай, байгаль орчинд сөрөг нөлөөлөл багатай техник, технологи ашиглан боловсруулах, гүн боловсруулах, борлуулахтай холбогдсон судалгаа хийж дүгнэлт гаргах, санал зөвлөмж боловсруулах, тэдгээрийг   хэрэгжүүлэх   ажлыг   зохион   байгуулах, хүнд үйлдвэрлэлийн салбарын хөгжлийн бодлого боловсруулахад дэмжлэг үзүүлэх..    

Хэлтсийн үйл ажиллагааны стратегийн зорилт:

Газрын тосны бүтээгдэхүүн, шатах ашигт малтмал болон тэдгээрийн бүтээгдэхүүний шинжилгээ, туршилтыг Монгол Улсад мөрдөгдөж буй стандартын дагуу чанарын өндөр түвшинд, хурдан шуурхай гүйцэтгэх, дүгнэлт гаргах, санал зөвлөмж боловсруулах, ашигт малтмалын салбарын хөгжлийн бодлого боловсруулахад дэмжлэг үзүүлэх;

Хэлтсийн үндсэн чиг үүрэг:

Шатах ашигт малтмалыг хаягдал, бохирдол багатай, эдийн засгийн өндөр үр ашигтай, байгаль орчинд сөрөг нөлөө багатай баяжуулах, гүн боловсруулах ажлын суурь судалгаа,  уул уурхайн үйл ажиллагааны улмаас бохирдсон газрын хөрс, усны чанар, газрын тос болон газрын тосны бүтээгдэхүүний чанар, боловсруулалттай холбогдсон шинжилгээ, туршилт, судалгаа хийж дүгнэлт гаргах, санал зөвлөмж боловсруулах, ашигт малтмал боловсруулах үйлдвэрлэлийн салбарын хөгжлийн бодлого боловсруулахад  дэмжлэг үзүүлэх үндсэн чиг үүргийг хэрэгжүүлнэ.

Уул уурхай, газрын тосны төв лабораторийн үйл ажиллагаа нь агентлагийн даргад болон газрын аппаратад газрын тосны бүтээгдэхүүн, хатуу түлш болон тэдгээрийн бүтээгдэхүүн, уул уурхайн улмаас бохирдсон газрын хөрс, усны  шинжилгээ, туршилтыг Монгол улсад болон олон улсад  мөрдөгдөж буй стандарт арга аргачлалын дагуу чанарын өндөр төвшинд, хурдан шуурхай гүйцэтгэх,  хэрэглэгчдэд хөнгөн шуурхай, шударга үйлчилгээ үзүүлэх, удирдлагыг үнэн зөв мэдээллээр хангах, шийдвэр гаргахад дэмжлэг үзүүлэх замаар хэрэгжинэ.

Нэгжээс үзүүлэх үйлчилгээний шууд хэрэглэгч нь агентлагийн дарга, орлогч дарга, газрын зохион байгуулалтын бүтцийн нэгжүүд, тэдгээрийн ажилтнууд байх бөгөөд шууд бус хэлбэрээр энэ үйлчилгээг хэрэглэгч нь Уул уурхай, хүнд үйлдвэрийн яам, төрийн болон төрийн бус байгууллагууд, Засгийн газрын тохируулагч, хэрэгжүүлэгч агентлаг, аж ахуйн нэгж, иргэд байна.

 

Эх сурвалж
Төрийн захиргааны удирдлагын газар
Захиргаа, хүний нөөцийн асуудал хариуцсан ахлах мэргэжилтэн  Т.Болорцэцэг

Утас: (51)264589


Хавсралт файлууд
# Файл Хэмжээ Төрөл
1 Organizational chart (1).png 286.1 KB image
2 Organization chart (4).png 63.9 KB image
3 Organization chart (4) (1).png 63.9 KB image
4 Organization chart (2) (1).png 115.2 KB image
5 Organization chart en.png 156.1 KB image
6 Organization chart en (1).png 138.1 KB image
7 Бүтэц (1).png 329 KB image
8 Organizational chart.png 232.4 KB image
9 Organization chart (3).png 55.6 KB image
Уншихад: ~12 мин
Үгийн тоо: 2377 үг (19820 тэмдэгт)
Уншсан: 5073
Хавсралт: 9 файл
Ангилал: general
Нийтэлсэн: 2024-10-07 11:59:56
Шинэчилсэн: 2025-10-01 15:47:21
Хуваалцах